| 发布日期: |
信息来源:省法律援助中心 | 【字体:大 中 小】 |
| 保护视力色: |
|
分享到: |
2月6日,人力资源社会保障厅、司法厅联合召开四川省第四届农民工维权十佳优秀案例新闻发布会,人力资源社会保障厅党组成员、副厅长全晓锋,司法厅党委委员、副厅长王飙出席发布会。

发布会上通报了四川省第四届农民工维权优秀案例评选情况,宣读了对十佳优秀案例和十佳提名案例的通报,为十佳优秀案例牵头组织单位进行了颁奖,十佳优秀案例牵头组织代表作了交流发言。
近年来,四川深入贯彻落实习近平总书记系列重要指示精神,始终把农民工工作摆在突出位置,持续优化政策体系、不断强化服务供给,尤其在维护农民工劳动报酬权益方面,通过开展“安薪天府”专项行动、根治欠薪冬季攻坚等系列措施,推动欠薪治理从“事后处置”向“事前预防、事中监管、动态清零”转变,切实提升了广大农民工的获得感、幸福感、安全感。
全省人力资源社会保障、司法行政等有关部门将加强协调联动,健全信息共享、案件移送等机制,形成维权合力。深化法治宣传,增强农民工法律意识,提升依法维权能力。优化公共法律服务供给,畅通法律援助“绿色通道”,强化案件质量监管,为农民工提供更加便捷、高效、温暖的法律服务。
人力资源社会保障厅农民工工作处、省法律援助中心负责同志,十佳优秀案例牵头组织单位代表,以及新闻媒体参加发布会。
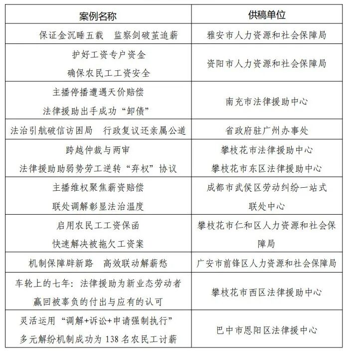
四川省第四届农民工维权十佳优秀案例
(排名不分先后)
(排名不分先后)
版权所有:四川省司法厅 主办单位:四川省司法厅
地址:四川省成都市上翔街24号 邮编:610015 统一社会信用代码:1151000000828313XE
备案序号:蜀ICP备20021399号-3 网站标识码:5100000015
川公网安备 51010402000507号
微信
微博
抖音号
头条号